Whole document tree
    

Whole document tree

Templatestd::basic_stringbuf class Reference
Main Page   Namespace List   Class Hierarchy   Alphabetical List   Compound List   File List   Namespace Members   Compound Members   File Members  

std::basic_stringbuf< _CharT, _Traits, _Alloc > Class Template Reference

#include <std_sstream.h>

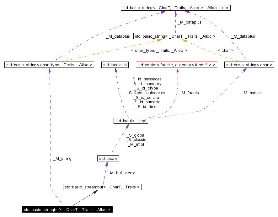
Inheritance diagram for std::basic_stringbuf:

Inheritance graph
[legend]
Collaboration diagram for std::basic_stringbuf< _CharT, _Traits, _Alloc >:

Collaboration graph
[legend]
List of all members.

Public Types

typedef _CharT char_type
typedef _Traits traits_type
typedef traits_type::int_type int_type
typedef traits_type::pos_type pos_type
typedef traits_type::off_type off_type
typedef basic_streambuf< char_type,
traits_type
__streambuf_type
typedef basic_string< char_type,
_Traits, _Alloc > 
__string_type
typedef __string_type::size_type __size_type

Public Methods

 basic_stringbuf (ios_base::openmode __mode=ios_base::in|ios_base::out)
 basic_stringbuf (const __string_type &__str, ios_base::openmode __mode=ios_base::in|ios_base::out)
__string_type str () const
void str (const __string_type &__s)

Protected Methods

void _M_stringbuf_init (ios_base::openmode __mode)
virtual int_type underflow ()
virtual int_type pbackfail (int_type __c=traits_type::eof())
virtual int_type overflow (int_type __c=traits_type::eof())
virtual __streambuf_typesetbuf (char_type *__s, streamsize __n)
virtual pos_type seekoff (off_type __off, ios_base::seekdir __way, ios_base::openmode __mode=ios_base::in|ios_base::out)
virtual pos_type seekpos (pos_type __sp, ios_base::openmode __mode=ios_base::in|ios_base::out)
virtual int _M_really_sync (__size_type __i, __size_type __o)

Private Attributes

__string_type _M_string

template<typename _CharT, typename _Traits, typename _Alloc>
class std::basic_stringbuf< _CharT, _Traits, _Alloc >


Member Typedef Documentation

template<typename _CharT, typename _Traits, typename _Alloc>
typedef __string_type::size_type std::basic_stringbuf< _CharT, _Traits, _Alloc >::__size_type
 

Definition at line 62 of file std_sstream.h.

Referenced by std::basic_stringbuf< _CharT, _Traits, _Alloc >::_M_really_sync(), std::basic_stringbuf< _CharT, _Traits, _Alloc >::overflow(), and std::basic_stringbuf< _CharT, _Traits, _Alloc >::str().

template<typename _CharT, typename _Traits, typename _Alloc>
typedef basic_streambuf<char_type, traits_type> std::basic_stringbuf< _CharT, _Traits, _Alloc >::__streambuf_type
 

Reimplemented from std::basic_streambuf< _CharT, _Traits >.

Definition at line 60 of file std_sstream.h.

template<typename _CharT, typename _Traits, typename _Alloc>
typedef basic_string<char_type, _Traits, _Alloc> std::basic_stringbuf< _CharT, _Traits, _Alloc >::__string_type
 

Definition at line 61 of file std_sstream.h.

Referenced by std::basic_stringbuf< _CharT, _Traits, _Alloc >::setbuf(), and std::basic_stringbuf< _CharT, _Traits, _Alloc >::str().

template<typename _CharT, typename _Traits, typename _Alloc>
typedef _CharT std::basic_stringbuf< _CharT, _Traits, _Alloc >::char_type
 

Reimplemented from std::basic_streambuf< _CharT, _Traits >.

Definition at line 49 of file std_sstream.h.

Referenced by std::basic_stringbuf< _CharT, _Traits, _Alloc >::_M_really_sync(), std::basic_stringbuf< _CharT, _Traits, _Alloc >::seekoff(), std::basic_stringbuf< _CharT, _Traits, _Alloc >::seekpos(), and std::basic_stringbuf< _CharT, _Traits, _Alloc >::setbuf().

template<typename _CharT, typename _Traits, typename _Alloc>
typedef traits_type::int_type std::basic_stringbuf< _CharT, _Traits, _Alloc >::int_type
 

Reimplemented from std::basic_streambuf< _CharT, _Traits >.

Definition at line 55 of file std_sstream.h.

Referenced by std::basic_stringbuf< _CharT, _Traits, _Alloc >::overflow(), and std::basic_stringbuf< _CharT, _Traits, _Alloc >::pbackfail().

template<typename _CharT, typename _Traits, typename _Alloc>
typedef traits_type::off_type std::basic_stringbuf< _CharT, _Traits, _Alloc >::off_type
 

Reimplemented from std::basic_streambuf< _CharT, _Traits >.

Definition at line 57 of file std_sstream.h.

Referenced by std::basic_stringbuf< _CharT, _Traits, _Alloc >::seekoff(), and std::basic_stringbuf< _CharT, _Traits, _Alloc >::seekpos().

template<typename _CharT, typename _Traits, typename _Alloc>
typedef traits_type::pos_type std::basic_stringbuf< _CharT, _Traits, _Alloc >::pos_type
 

Reimplemented from std::basic_streambuf< _CharT, _Traits >.

Definition at line 56 of file std_sstream.h.

Referenced by std::basic_stringbuf< _CharT, _Traits, _Alloc >::seekoff(), and std::basic_stringbuf< _CharT, _Traits, _Alloc >::seekpos().

template<typename _CharT, typename _Traits, typename _Alloc>
typedef _Traits std::basic_stringbuf< _CharT, _Traits, _Alloc >::traits_type
 

Reimplemented from std::basic_streambuf< _CharT, _Traits >.

Definition at line 50 of file std_sstream.h.


Constructor & Destructor Documentation

template<typename _CharT, typename _Traits, typename _Alloc>
std::basic_stringbuf< _CharT, _Traits, _Alloc >::basic_stringbuf ios_base::openmode    __mode = ios_base::in | ios_base::out [inline, explicit]
 

Definition at line 71 of file std_sstream.h.

References std::basic_stringbuf< _CharT, _Traits, _Alloc >::_M_string, and std::basic_stringbuf< _CharT, _Traits, _Alloc >::_M_stringbuf_init().

template<typename _CharT, typename _Traits, typename _Alloc>
std::basic_stringbuf< _CharT, _Traits, _Alloc >::basic_stringbuf const __string_type   __str,
ios_base::openmode    __mode = ios_base::in | ios_base::out
[inline, explicit]
 

Definition at line 76 of file std_sstream.h.

References std::basic_stringbuf< _CharT, _Traits, _Alloc >::_M_string, and std::basic_stringbuf< _CharT, _Traits, _Alloc >::_M_stringbuf_init().


Member Function Documentation

template<typename _CharT, typename _Traits, typename _Alloc>
virtual int std::basic_stringbuf< _CharT, _Traits, _Alloc >::_M_really_sync __size_type    __i,
__size_type    __o
[inline, protected, virtual]
 

Definition at line 173 of file std_sstream.h.

References std::basic_stringbuf< _CharT, _Traits, _Alloc >::__size_type, std::basic_streambuf< _CharT, _Traits >::_M_buf, std::basic_streambuf< _CharT, _Traits >::_M_mode, std::basic_streambuf< _CharT, _Traits >::_M_out_cur, std::basic_stringbuf< _CharT, _Traits, _Alloc >::_M_string, std::basic_stringbuf< _CharT, _Traits, _Alloc >::char_type, std::basic_streambuf< _CharT, _Traits >::setg(), and std::basic_streambuf< _CharT, _Traits >::setp().

Referenced by std::basic_stringbuf< _CharT, _Traits, _Alloc >::_M_stringbuf_init(), std::basic_stringbuf< _CharT, _Traits, _Alloc >::overflow(), and std::basic_stringbuf< _CharT, _Traits, _Alloc >::setbuf().

template<typename _CharT, typename _Traits, typename _Alloc>
void std::basic_stringbuf< _CharT, _Traits, _Alloc >::_M_stringbuf_init ios_base::openmode    __mode [inline, protected]
 

Definition at line 110 of file std_sstream.h.

References std::basic_streambuf< _CharT, _Traits >::_M_buf_size, std::basic_streambuf< _CharT, _Traits >::_M_buf_size_opt, std::basic_streambuf< _CharT, _Traits >::_M_mode, std::basic_stringbuf< _CharT, _Traits, _Alloc >::_M_really_sync(), and std::basic_stringbuf< _CharT, _Traits, _Alloc >::_M_string.

Referenced by std::basic_stringbuf< _CharT, _Traits, _Alloc >::basic_stringbuf(), and std::basic_stringbuf< _CharT, _Traits, _Alloc >::str().

template<class _CharT, class _Traits, class _Alloc>
basic_stringbuf< _CharT, _Traits, _Alloc >::int_type std::basic_stringbuf< _CharT, _Traits, _Alloc >::overflow int_type    __c = traits_type::eof() [protected, virtual]
 

Reimplemented from std::basic_streambuf< _CharT, _Traits >.

Definition at line 79 of file sstream.tcc.

References std::basic_stringbuf< _CharT, _Traits, _Alloc >::__size_type, std::basic_streambuf< _CharT, _Traits >::_M_buf, std::basic_streambuf< _CharT, _Traits >::_M_buf_size, std::basic_streambuf< _CharT, _Traits >::_M_buf_size_opt, std::basic_streambuf< _CharT, _Traits >::_M_in_beg, std::basic_streambuf< _CharT, _Traits >::_M_in_cur, std::basic_streambuf< _CharT, _Traits >::_M_mode, std::basic_streambuf< _CharT, _Traits >::_M_out_beg, std::basic_streambuf< _CharT, _Traits >::_M_out_cur, std::basic_streambuf< _CharT, _Traits >::_M_out_cur_move(), std::basic_stringbuf< _CharT, _Traits, _Alloc >::_M_really_sync(), std::basic_stringbuf< _CharT, _Traits, _Alloc >::_M_string, std::basic_stringbuf< _CharT, _Traits, _Alloc >::int_type, std::max(), std::basic_streambuf< _CharT, _Traits >::sputc(), and std::basic_stringbuf< _CharT, _Traits, _Alloc >::str().

template<class _CharT, class _Traits, class _Alloc>
basic_stringbuf< _CharT, _Traits, _Alloc >::int_type std::basic_stringbuf< _CharT, _Traits, _Alloc >::pbackfail int_type    __c = traits_type::eof() [protected, virtual]
 

Reimplemented from std::basic_streambuf< _CharT, _Traits >.

Definition at line 45 of file sstream.tcc.

References std::basic_streambuf< _CharT, _Traits >::_M_in_beg, std::basic_streambuf< _CharT, _Traits >::_M_in_cur, and std::basic_stringbuf< _CharT, _Traits, _Alloc >::int_type.

template<class _CharT, class _Traits, class _Alloc>
basic_stringbuf< _CharT, _Traits, _Alloc >::pos_type std::basic_stringbuf< _CharT, _Traits, _Alloc >::seekoff off_type    __off,
ios_base::seekdir    __way,
ios_base::openmode    __mode = ios_base::in|ios_base::out
[protected, virtual]
 

Reimplemented from std::basic_streambuf< _CharT, _Traits >.

Definition at line 119 of file sstream.tcc.

References std::basic_streambuf< _CharT, _Traits >::_M_buf, std::basic_streambuf< _CharT, _Traits >::_M_buf_size, std::basic_streambuf< _CharT, _Traits >::_M_in_cur, std::basic_streambuf< _CharT, _Traits >::_M_mode, std::basic_streambuf< _CharT, _Traits >::_M_out_cur, std::basic_streambuf< _CharT, _Traits >::_M_out_cur_move(), std::basic_stringbuf< _CharT, _Traits, _Alloc >::char_type, std::basic_streambuf< _CharT, _Traits >::egptr(), std::basic_streambuf< _CharT, _Traits >::epptr(), std::basic_streambuf< _CharT, _Traits >::gptr(), std::basic_stringbuf< _CharT, _Traits, _Alloc >::off_type, std::basic_stringbuf< _CharT, _Traits, _Alloc >::pos_type, and std::basic_streambuf< _CharT, _Traits >::pptr().

template<class _CharT, class _Traits, class _Alloc>
basic_stringbuf< _CharT, _Traits, _Alloc >::pos_type std::basic_stringbuf< _CharT, _Traits, _Alloc >::seekpos pos_type    __sp,
ios_base::openmode    __mode = ios_base::in|ios_base::out
[protected, virtual]
 

Reimplemented from std::basic_streambuf< _CharT, _Traits >.

Definition at line 177 of file sstream.tcc.

References std::basic_streambuf< _CharT, _Traits >::_M_buf, std::basic_streambuf< _CharT, _Traits >::_M_buf_size, std::basic_streambuf< _CharT, _Traits >::_M_in_beg, std::basic_streambuf< _CharT, _Traits >::_M_in_cur, std::basic_streambuf< _CharT, _Traits >::_M_mode, std::basic_streambuf< _CharT, _Traits >::_M_out_cur, std::basic_streambuf< _CharT, _Traits >::_M_out_cur_move(), std::basic_stringbuf< _CharT, _Traits, _Alloc >::char_type, std::basic_streambuf< _CharT, _Traits >::eback(), std::basic_streambuf< _CharT, _Traits >::egptr(), std::basic_stringbuf< _CharT, _Traits, _Alloc >::off_type, std::basic_streambuf< _CharT, _Traits >::pbase(), and std::basic_stringbuf< _CharT, _Traits, _Alloc >::pos_type.

template<typename _CharT, typename _Traits, typename _Alloc>
virtual __streambuf_type* std::basic_stringbuf< _CharT, _Traits, _Alloc >::setbuf char_type   __s,
streamsize    __n
[inline, protected, virtual]
 

Reimplemented from std::basic_streambuf< _CharT, _Traits >.

Definition at line 148 of file std_sstream.h.

References std::basic_stringbuf< _CharT, _Traits, _Alloc >::__string_type, std::basic_stringbuf< _CharT, _Traits, _Alloc >::_M_really_sync(), std::basic_stringbuf< _CharT, _Traits, _Alloc >::_M_string, and std::basic_stringbuf< _CharT, _Traits, _Alloc >::char_type.

template<typename _CharT, typename _Traits, typename _Alloc>
void std::basic_stringbuf< _CharT, _Traits, _Alloc >::str const __string_type   __s [inline]
 

Definition at line 101 of file std_sstream.h.

References std::basic_streambuf< _CharT, _Traits >::_M_mode, std::basic_stringbuf< _CharT, _Traits, _Alloc >::_M_string, and std::basic_stringbuf< _CharT, _Traits, _Alloc >::_M_stringbuf_init().

template<typename _CharT, typename _Traits, typename _Alloc>
__string_type std::basic_stringbuf< _CharT, _Traits, _Alloc >::str   const [inline]
 

Definition at line 83 of file std_sstream.h.

References std::basic_stringbuf< _CharT, _Traits, _Alloc >::__size_type, std::basic_stringbuf< _CharT, _Traits, _Alloc >::__string_type, std::basic_streambuf< _CharT, _Traits >::_M_mode, std::basic_streambuf< _CharT, _Traits >::_M_out_beg, std::basic_streambuf< _CharT, _Traits >::_M_out_cur, std::basic_streambuf< _CharT, _Traits >::_M_out_end, std::basic_stringbuf< _CharT, _Traits, _Alloc >::_M_string, and std::max().

Referenced by std::basic_stringbuf< _CharT, _Traits, _Alloc >::overflow().

template<typename _CharT, typename _Traits, typename _Alloc>
virtual int_type std::basic_stringbuf< _CharT, _Traits, _Alloc >::underflow void    [inline, protected, virtual]
 

Reimplemented from std::basic_streambuf< _CharT, _Traits >.

Definition at line 133 of file std_sstream.h.

References std::basic_streambuf< _CharT, _Traits >::_M_in_cur, std::basic_streambuf< _CharT, _Traits >::_M_in_end, and std::basic_streambuf< _CharT, _Traits >::gptr().


Member Data Documentation

template<typename _CharT, typename _Traits, typename _Alloc>
__string_type std::basic_stringbuf< _CharT, _Traits, _Alloc >::_M_string [private]
 

Definition at line 66 of file std_sstream.h.

Referenced by std::basic_stringbuf< _CharT, _Traits, _Alloc >::_M_really_sync(), std::basic_stringbuf< _CharT, _Traits, _Alloc >::_M_stringbuf_init(), std::basic_stringbuf< _CharT, _Traits, _Alloc >::basic_stringbuf(), std::basic_stringbuf< _CharT, _Traits, _Alloc >::overflow(), std::basic_stringbuf< _CharT, _Traits, _Alloc >::setbuf(), and std::basic_stringbuf< _CharT, _Traits, _Alloc >::str().


The documentation for this class was generated from the following files:
Generated on Mon Apr 8 03:18:15 2002 for libstdc++-v3 Source by doxygen1.2.15